Controlling USB Bus Voltage with the FT230X

By The MacroFab Team  |  February 15, 2015

Learning about USB Power Management

For USB powered devices, controlling the power consumption is important. This involves adhering to USB specifications and carefully controlling power consumption, especially during the initial enumeration phase.

Understanding USB Power Limits

According to the USB 2.0 specification, USB devices are categorized into two types based on their power requirements:

Low-Power Devices: These devices can draw a maximum of 100mA at 5V before enumeration. This is the default power limit for all devices until they are recognized by the host.
Full-Power Devices: Once enumerated, devices can draw up to 500mA at 5V. However, it's important to note that this higher power limit is subject to host and bus limitations.

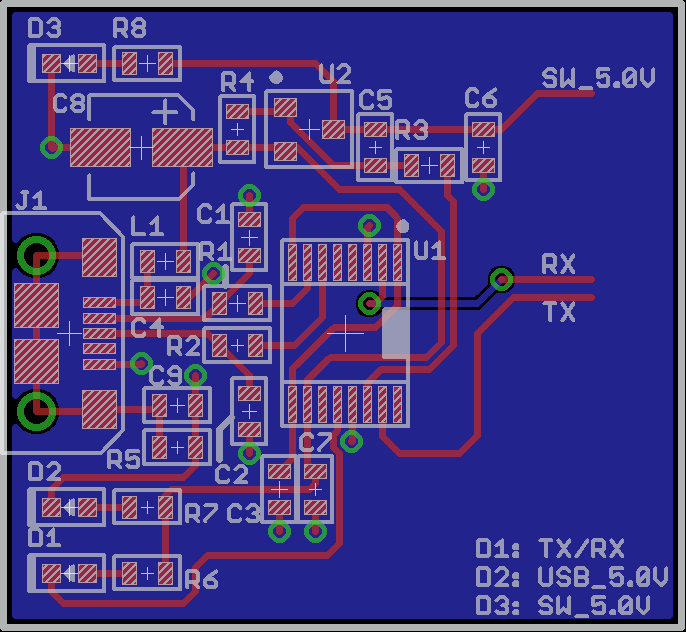
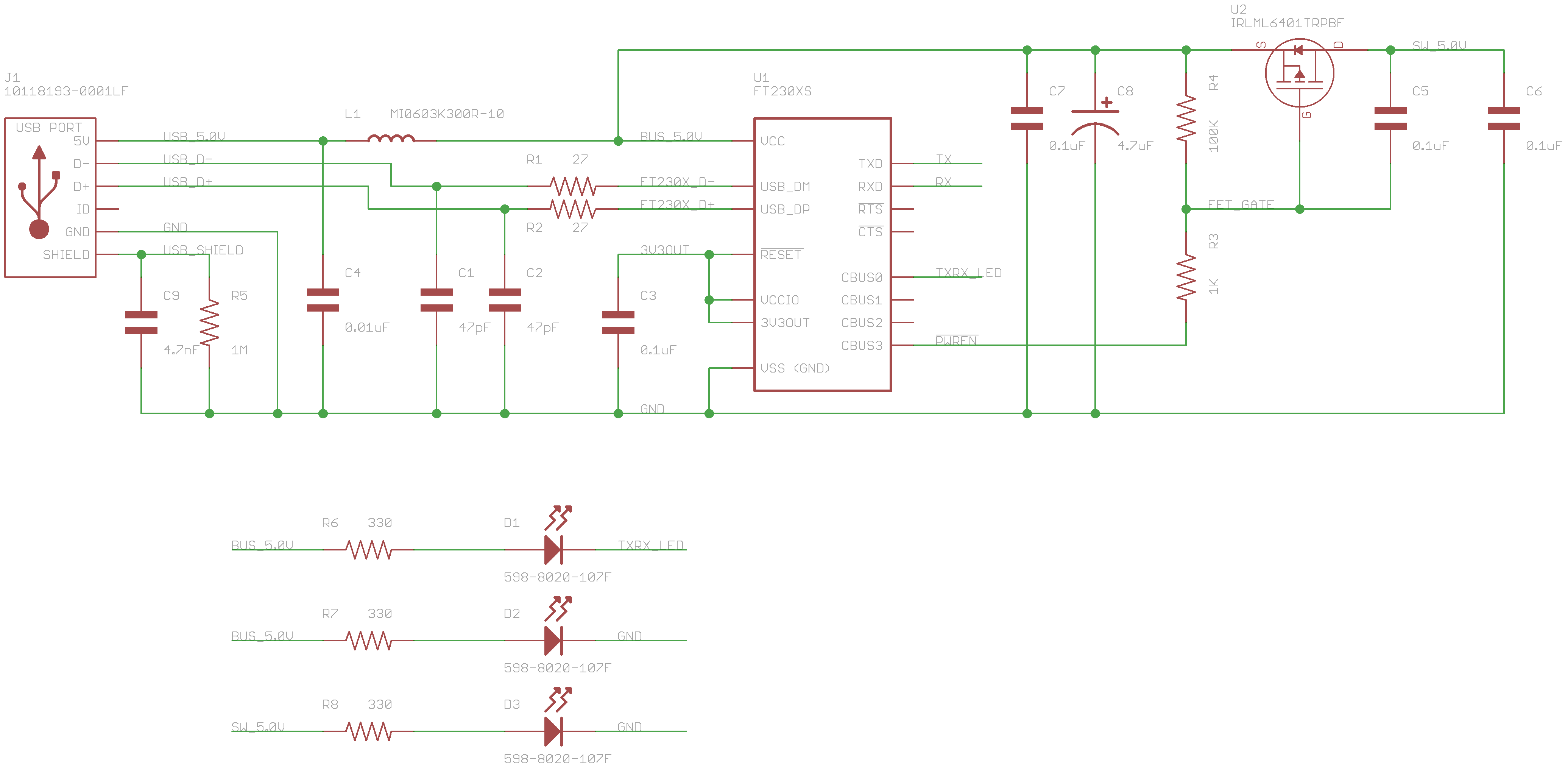
FT230 X Bus Control Schematic 1

FT230 X Bus Control Schematic 1

Leveraging the FT230X for Power Control

The FT230X, a versatile USB-to-serial UART IC, provides a convenient solution for controlling power consumption in USB-powered devices. By utilizing its GPIO pins and configuration options, you can effectively manage power delivery to external components.

Key Considerations for Power Control:

P-Channel MOSFET Selection: A well-suited P-channel MOSFET is essential for high-side power switching. Consider factors like voltage rating, current handling capacity, and gate threshold voltage.
Power-On Reset (POR): Implementing a POR circuit ensures that the device starts in a known state after power is applied. This can be achieved using a dedicated POR IC or by leveraging the FT230X's internal resources.
Current Limiting: To protect the device and the USB host, it's advisable to incorporate a current-limiting mechanism. This can be done using a resettable PTC fuse placed in series with the L1 inductor, a polyfuse, or active current sensing and control.

During the initial enumeration phase, when the device is limited to 100mA, the current-limiting mechanism should allow for this lower current draw without triggering. Once the device is fully enumerated and can draw up to 500mA, the current-limiting mechanism should be configured to accommodate this higher power level.

Before enumeration, the FT230X and the 2 powered LEDs will be pulling 26mA which is well under the limit of 100mA. After enumeration the PWREN signal gets pulled low opening up the P-Channel mosfet allowing power to flow to the rest of the system.

Read about programming the ft230x and other FTDI devices now.

The FT230X will require flashing via FT_Prog which I covered in a previous post. CBUS1 set to TX&RXLED#, CBUS3 set to PWREN#, and “Force Power Enable” setting needs to be enabled.

FT230 X Bus Control Layout

FT230 X Bus Control Layout

Related Topics
Update to the USB Micro Connector for Eagle EDA Tool

Today we have an update to our MicroUSB-RIGHT connector in the Eagle MF-Connectors Library. We changed the footprint to reduce DRC errors!

FT_Prog and Programming the FT230X

I mentioned FT-Prog in my last blog post. FT-Prog is a utility to program the EEPROM on FTDI devices.

USB UART Interface on the Cheap

With USB interfaces on microcontroller devices a USB connection always adds significant cost to the design.

About MacroFab

MacroFab offers comprehensive manufacturing solutions, from your smallest prototyping orders to your largest production needs. Our factory network locations are strategically located across North America, ensuring that we have the flexibility to provide capacity when and where you need it most.

Experience the future of EMS manufacturing with our state-of-the-art technology platform and cutting-edge digital supply chain solutions. At MacroFab, we ensure that your electronics are produced faster, more efficiently, and with fewer logistic problems than ever before.

Take advantage of AI-enabled sourcing opportunities and employ expert teams who are connected through a user-friendly technology platform. Discover how streamlined electronics manufacturing can benefit your business by contacting us today.