Related Topics
Timing Tariff Modulations
We delve into the fascinating world of time modulation, discussing recent advancements in capacitor technology.
Holy Static Hazard Batman!
Parker and Stephen discuss a recent article exploring how electrostatic discharge damage isn’t the only kind of static hazard digital designs can face.
Captured Pads
Parker & Stephen dive into Circuit Break Discourse, LT3073 regulator, Weldestroyer updates, Box Truk progress, and more!
Other Resources
Circuit Break Podcast
Webinars
Videos
Tour MacroFab's ITAR-Compliant Facility
September 5, 2018, Episode #136
- Parker
- Wagon Chime Module
- Experimented with brake clean and that seemed to not remove the finish
- Any other suggestions?
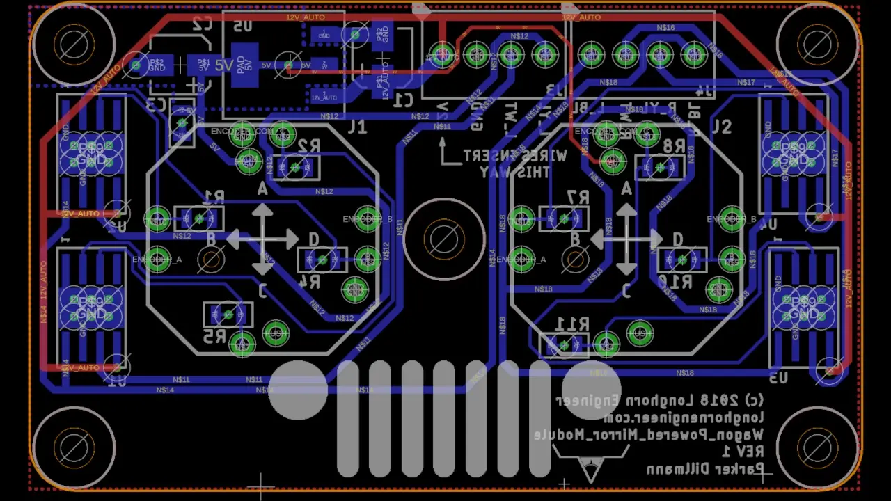
- Wagon Powered Mirror Module
- Just another project to work on
- Raspberry Pi – RTL SDR radio
- Wood front panel
- Tube preamp that runs off of 12V
- Touch VFD?
- Wagon Chime Module
- Stephen
- uTracer blog post by the Designer
- New blog: Analogeng.com
- Hickok 5055 power supply
- RFO
- How we built a connected custom PCB badge for the Kentucky Derby
- Stephen’s Counterfeit Capacitor Problem
- Capacitance Multiplier Video
- Stephen used this technique before
- Brandon Drury asks “What do we think of engineering paper that is green and looks exactly like graphing paper…but isn’t. All my professors require it this semesters and I’m exceptionally fond of you and Stephen making fun of your respective academic institutions. Ignore my request at your peril/benefit.”
- From the previous podcast on 1D mouses
- Tom Anderson has experience with a 1D mouse
- Dials/rotary encoders for scrolling through terminal text
Visit our Slack Channel and join the conversation in between episodes and please review us, wherever you listen (PodcastAddict, iTunes). It helps this show stay visible and helps new listeners find us.

Wagon Powered Mirror Module REV 1 Layout.

Capacitors for Stephen’s Hickok 5055 Power Supply.

Poofing capacitor in Stephen’s Hickok 5055 Power Supply.

Rotary knob functions as a text scroller for terminals.
About the Hosts
Parker Dillmann
Parker is an Electrical Engineer with backgrounds in Embedded System Design and Digital Signal Processing. He got his start in 2005 by hacking Nintendo consoles into portable gaming units. The following year he designed and produced an Atari 2600 video mod to allow the Atari to display a crisp, RF fuzz free picture on newer TVs. Over a thousand Atari video mods where produced by Parker from 2006 to 2011 and the mod is still made by other enthusiasts in the Atari community.
In 2006, Parker enrolled at The University of Texas at Austin as a Petroleum Engineer. After realizing electronics was his passion he switched majors in 2007 to Electrical and Computer Engineering. Following his previous background in making the Atari 2600 video mod, Parker decided to take more board layout classes and circuit design classes. Other areas of study include robotics, microcontroller theory and design, FPGA development with VHDL and Verilog, and image and signal processing with DSPs. In 2010, Parker won a Ti sponsored Launchpad programming and design contest that was held by the IEEE CS chapter at the University. Parker graduated with a BS in Electrical and Computer Engineering in the Spring of 2012.
In the Summer of 2012, Parker was hired on as an Electrical Engineer at Dynamic Perception to design and prototype new electronic products. Here, Parker learned about full product development cycles and honed his board layout skills. Seeing the difficulties in managing operations and FCC/CE compliance testing, Parker thought there had to be a better way for small electronic companies to get their product out in customer's hands.
Parker also runs the blog, longhornengineer.com, where he posts his personal projects, technical guides, and appnotes about board layout design and components.
Stephen Kraig
Stephen Kraig is a component engineer working in the aerospace industry. He has applied his electrical engineering knowledge in a variety of contexts previously, including oil and gas, contract manufacturing, audio electronic repair, and synthesizer design. A graduate of Texas A&M, Stephen has lived his adult life in the Houston, TX, and Denver, CO, areas.
Stephen has never said no to a project. From building guitar amps (starting when he was 17) to designing and building his own CNC table to fine-tuning the mineral composition of the water he uses to brew beer, he thrives on testing, experimentation, and problem-solving. Tune into the podcast to learn more about the wacky stuff Stephen gets up to.
Special thanks to whixr over at Tymkrs for the intro and outro!
Related Podcasts
The Name Will Arrive
The quest for the right connector for a project! The right of passage for any hardware electrical engineer starts with a connector catalog.
Holy Static Hazard Batman!
Parker and Stephen discuss a recent article exploring how electrostatic discharge damage isn’t the only kind of static hazard digital designs can face.
The Social Media Nightmare
This week's topics are: Porsche's Synthetic Gasoline, Record Chip Manufacturing Sales for the year 2022, and the Raspberry_Pi Social Media Firestorm.
Timing Tariff Modulations
We delve into the fascinating world of time modulation, discussing recent advancements in capacitor technology.
Captured Pads
Parker & Stephen dive into Circuit Break Discourse, LT3073 regulator, Weldestroyer updates, Box Truk progress, and more!
Duke Nukem v. Parker, Raspberry Pi 5, Weldestroyer!
Parker’s charity work, in which he plays video games like Duke Nukem. Plus, deep dive into the Raspberry Pi 5 and Stephen updates about Weldestroyer 3000.
About MacroFab
MacroFab offers comprehensive manufacturing solutions, from your smallest prototyping orders to your largest production needs. Our factory network locations are strategically located across North America, ensuring that we have the flexibility to provide capacity when and where you need it most.
Experience the future of EMS manufacturing with our state-of-the-art technology platform and cutting-edge digital supply chain solutions. At MacroFab, we ensure that your electronics are produced faster, more efficiently, and with fewer logistic problems than ever before.
Take advantage of AI-enabled sourcing opportunities and employ expert teams who are connected through a user-friendly technology platform. Discover how streamlined electronics manufacturing can benefit your business by contacting us today.