Related Topics
Real Engineering for a Real Engineer
A decade after graduating college, Stephen finally did a differential equation for his job! That is some real engineering I tell you what.
Don’t Worry About It
Right to Repair is going global and Stephen might have solved his injection molded component's void by tweaking the mold design.
Beating the Heat
The PinoTaur has reached production status but not without supply chain issues..OF COURSE! Bonus discussion about thermal management for PCBA.
Other Resources
Circuit Break Podcast
Webinars
Videos
Tour MacroFab's ITAR-Compliant Facility
January 8, 2020, Episode #206
Parker
- PinoTaur
- PCBA should be done tomorrow when this podcast comes out
- PTH parts ordered from Mouser
- Brewery Setup
- Brewery Pots complete
- Tube straightening
- Need to weld the cart
- Go to a tiered setup just to reduce footprint? Dunno yet.
Stephen
- Dave Jones to the rescue
- With spit…
- New resistor kit
- 3350 1% 1/4W resistors
- 134 Different Values
- Breadboard techniques
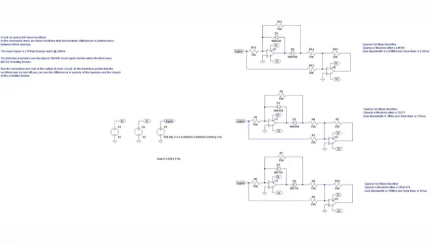
- LT spice Simulation
- Full Wave Rectifier
- Three different opamp choices
- LM741
- TL072
- OPA1678
- Looking at the differences between the opamps and the diode choice
- Comparators
- Analog and Logic
- Input offset and bias currents
- Propagation Delay
- Overdrive
Rapid Fire Opinion
- AllSpice
- SecondSound
- Frequency to Voltage converter
- ACO160

Brewery system Parker is working on. All the fittings are in place!

Stephen’s opamp simulation comparisons.
About the Hosts
Parker Dillmann
Parker is an Electrical Engineer with backgrounds in Embedded System Design and Digital Signal Processing. He got his start in 2005 by hacking Nintendo consoles into portable gaming units. The following year he designed and produced an Atari 2600 video mod to allow the Atari to display a crisp, RF fuzz free picture on newer TVs. Over a thousand Atari video mods where produced by Parker from 2006 to 2011 and the mod is still made by other enthusiasts in the Atari community.
In 2006, Parker enrolled at The University of Texas at Austin as a Petroleum Engineer. After realizing electronics was his passion he switched majors in 2007 to Electrical and Computer Engineering. Following his previous background in making the Atari 2600 video mod, Parker decided to take more board layout classes and circuit design classes. Other areas of study include robotics, microcontroller theory and design, FPGA development with VHDL and Verilog, and image and signal processing with DSPs. In 2010, Parker won a Ti sponsored Launchpad programming and design contest that was held by the IEEE CS chapter at the University. Parker graduated with a BS in Electrical and Computer Engineering in the Spring of 2012.
In the Summer of 2012, Parker was hired on as an Electrical Engineer at Dynamic Perception to design and prototype new electronic products. Here, Parker learned about full product development cycles and honed his board layout skills. Seeing the difficulties in managing operations and FCC/CE compliance testing, Parker thought there had to be a better way for small electronic companies to get their product out in customer's hands.
Parker also runs the blog, longhornengineer.com, where he posts his personal projects, technical guides, and appnotes about board layout design and components.
Stephen Kraig
Stephen Kraig is a component engineer working in the aerospace industry. He has applied his electrical engineering knowledge in a variety of contexts previously, including oil and gas, contract manufacturing, audio electronic repair, and synthesizer design. A graduate of Texas A&M, Stephen has lived his adult life in the Houston, TX, and Denver, CO, areas.
Stephen has never said no to a project. From building guitar amps (starting when he was 17) to designing and building his own CNC table to fine-tuning the mineral composition of the water he uses to brew beer, he thrives on testing, experimentation, and problem-solving. Tune into the podcast to learn more about the wacky stuff Stephen gets up to.
Special thanks to whixr over at Tymkrs for the intro and outro!
Related Podcasts
Illuminati Moment
Is there a statue of limitations on open source hardware projects? This week, Stephen and Parker dive into what open source means for both of them.
Don’t Worry About It
Right to Repair is going global and Stephen might have solved his injection molded component's void by tweaking the mold design.
Real Engineering for a Real Engineer
A decade after graduating college, Stephen finally did a differential equation for his job! That is some real engineering I tell you what.
Beating the Heat
The PinoTaur has reached production status but not without supply chain issues..OF COURSE! Bonus discussion about thermal management for PCBA.
Electronic Wear Items
Chip and component shortages continue! This week's episode covers Ford and GM automotive supply chain problems and EMMC wear chips for Tesla cars.
A Couple Months Ago…
Meta data for electronic components? Stephen talks about categorizing components to make it easier to get to that part that you really need.
About MacroFab
MacroFab offers comprehensive manufacturing solutions, from your smallest prototyping orders to your largest production needs. Our factory network locations are strategically located across North America, ensuring that we have the flexibility to provide capacity when and where you need it most.
Experience the future of EMS manufacturing with our state-of-the-art technology platform and cutting-edge digital supply chain solutions. At MacroFab, we ensure that your electronics are produced faster, more efficiently, and with fewer logistic problems than ever before.
Take advantage of AI-enabled sourcing opportunities and employ expert teams who are connected through a user-friendly technology platform. Discover how streamlined electronics manufacturing can benefit your business by contacting us today.