Related Topics
Platform Updates from Kyle McLeod and Nicholas Lundgaard
The episode provides insights into MacroFab's efforts to make PCB manufacturing more accessible and efficient for their customers.
Tracing a Path for PCB Design Automation with Sergiy Nesterenko
Sergiy Nestorenko, founder of Quilter and former SpaceX engineer, discusses revolutionizing PCB design automation.
Dr. Duncan Haldane from JITX on Automating Circuit Design
Dr. Haldane on his background, the problems JITX is trying to resolve, & new auto-router plans. What's the deal with the "hyper-aggressive pogo-stick"?
Other Resources
Circuit Break Podcast
Webinars
Videos
Tour MacroFab's ITAR-Compliant Facility
November 7, 2018, Episode #145
Podcast Notes
- Stephen’s Vox in a Box
- Preamp Design
- Vox AC30 preamp – 3 gain stages with a cathode follower and a phase inverter
- Phase inverter – create differential signals for the power amp input
- Drop signal using voltage dividers and mosfet buffers
- 320V phase inverter to 18V buffer drive
- Built point to point on an aluminum plate for easy modification and testing
- Power Amp Design
- Power Supply Design
- TPS40210 Switching controller into a diode/cap ladder voltage multiplier
- 7 stages of multiplication leads to ~50V per stage
- Variable Switching from 35KHz to 1000KHz
- PMP8621 Appnote
- Testing the Vox in a Box
- Been going nonstop for weeks now
- Have taken it up to nearly 60 Watts without problems
- Layout of the PCB
- Multiple ground system with master start
- Each sub circuit has its own ground return
- 8 Master star ground returns
- 4 layers
- Issues with the current design
- High Voltage SMPS does not like high capacitive load
- Ground for signal input is very important – Nearly all noise is dominated by this single point
- Alligator clips for signal patching are not low noise…
- Cold Heater impedance
- Current Schematic for the Vox in a Box
- Fusion 360
- New amp design
- Learning by building a virtual amp
- Vox in a box
- Going to model the whole design to ensure proper fit
- New amp design
- Preamp Design
- R.F.O.
- Improve your circuit toolbox – Simple designs that will save your next product
- Chris Gammel gave a talk at the recent SuperCon about circuits you should add to your mental filing cabinet
- Speaking of the Super Con all the videos for the talks are live on Youtube so go give those a listen to!
- Improve your circuit toolbox – Simple designs that will save your next product
Visit our Slack Channel and join the conversation in between episodes and please review us, wherever you listen (PodcastAddict, iTunes). It helps this show stay visible and helps new listeners find us.

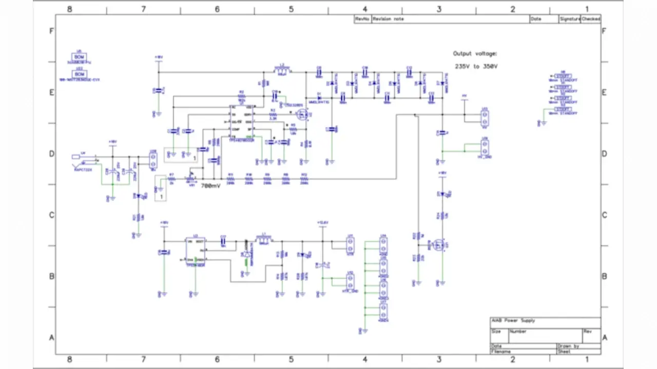
Vox in a Box Schematic – Page 1

Vox in a Box Schematic – Page 2

Vox in a Box Schematic – Page 3

The Vox in a Box driving the VOX AC30 Tube preamp and speakers!

Stephen has also been modeling parts in electronics in Fusion 360!
About the Hosts
Parker Dillmann
Parker is an Electrical Engineer with backgrounds in Embedded System Design and Digital Signal Processing. He got his start in 2005 by hacking Nintendo consoles into portable gaming units. The following year he designed and produced an Atari 2600 video mod to allow the Atari to display a crisp, RF fuzz free picture on newer TVs. Over a thousand Atari video mods where produced by Parker from 2006 to 2011 and the mod is still made by other enthusiasts in the Atari community.
In 2006, Parker enrolled at The University of Texas at Austin as a Petroleum Engineer. After realizing electronics was his passion he switched majors in 2007 to Electrical and Computer Engineering. Following his previous background in making the Atari 2600 video mod, Parker decided to take more board layout classes and circuit design classes. Other areas of study include robotics, microcontroller theory and design, FPGA development with VHDL and Verilog, and image and signal processing with DSPs. In 2010, Parker won a Ti sponsored Launchpad programming and design contest that was held by the IEEE CS chapter at the University. Parker graduated with a BS in Electrical and Computer Engineering in the Spring of 2012.
In the Summer of 2012, Parker was hired on as an Electrical Engineer at Dynamic Perception to design and prototype new electronic products. Here, Parker learned about full product development cycles and honed his board layout skills. Seeing the difficulties in managing operations and FCC/CE compliance testing, Parker thought there had to be a better way for small electronic companies to get their product out in customer's hands.
Parker also runs the blog, longhornengineer.com, where he posts his personal projects, technical guides, and appnotes about board layout design and components.
Stephen Kraig
Stephen Kraig is a component engineer working in the aerospace industry. He has applied his electrical engineering knowledge in a variety of contexts previously, including oil and gas, contract manufacturing, audio electronic repair, and synthesizer design. A graduate of Texas A&M, Stephen has lived his adult life in the Houston, TX, and Denver, CO, areas.
Stephen has never said no to a project. From building guitar amps (starting when he was 17) to designing and building his own CNC table to fine-tuning the mineral composition of the water he uses to brew beer, he thrives on testing, experimentation, and problem-solving. Tune into the podcast to learn more about the wacky stuff Stephen gets up to.
Special thanks to whixr over at Tymkrs for the intro and outro!
Related Podcasts
Datasheet Lore
What lore have you discovered in component datasheets? On this episode, Parker talks about how he picks electrical components and risk management.
Dr. Duncan Haldane from JITX on Automating Circuit Design
Dr. Haldane on his background, the problems JITX is trying to resolve, & new auto-router plans. What's the deal with the "hyper-aggressive pogo-stick"?
Breadboarding for Success
This week we are talking about Breadboards. Is breadboarding a circuit or design still applicable in today's SMT component dominated world?
Platform Updates from Kyle McLeod and Nicholas Lundgaard
The episode provides insights into MacroFab's efforts to make PCB manufacturing more accessible and efficient for their customers.
The PCB Plague
Ever have PCBs that solder just will not wet and solder to? You probably thought it was improper soldering technique but that was probably not it!
Tracing a Path for PCB Design Automation with Sergiy Nesterenko
Sergiy Nestorenko, founder of Quilter and former SpaceX engineer, discusses revolutionizing PCB design automation.
About MacroFab
MacroFab offers comprehensive manufacturing solutions, from your smallest prototyping orders to your largest production needs. Our factory network locations are strategically located across North America, ensuring that we have the flexibility to provide capacity when and where you need it most.
Experience the future of EMS manufacturing with our state-of-the-art technology platform and cutting-edge digital supply chain solutions. At MacroFab, we ensure that your electronics are produced faster, more efficiently, and with fewer logistic problems than ever before.
Take advantage of AI-enabled sourcing opportunities and employ expert teams who are connected through a user-friendly technology platform. Discover how streamlined electronics manufacturing can benefit your business by contacting us today.