Related Topics
The Name Will Arrive
The quest for the right connector for a project! The right of passage for any hardware electrical engineer starts with a connector catalog.
Connector Catalogs
This is the last installment of Stephen's 'Adventures in Injection Molding'. We are going to recap the entire two year sage and close the book on it.
AVRDUDE All The Way Down
The Jeep Prop Fan project rides again! Well some iteration of it at least. Lets design an open source PCM (Power Control Module) for automotive apps!
Other Resources
Circuit Break Podcast
Webinars
Videos
Tour MacroFab's ITAR-Compliant Facility
July 18, 2018, Episode #129
- Parker
- Connectors for the Jeep PCM where a perfect match!
- P/Ns
- Black Connector: 4-1437290-5
- White Connector: 4-1437290-6
- Grey Connector: 4-1437290-7
- P/Ns
- Still waiting on the MAX6682 breakout board
- Ordered some MEP Shitty Add-Ons
- Zapp and Hyron ordered a set
- MEP EP#69: Incognito Mode
- MEP EP#109: Arduino, The Gateway Drug To #BadgeLife
- Brandon Satrom ordered one
- MEP EP#122: Brandon Satrom and the LANoT
- Zapp and Hyron ordered a set
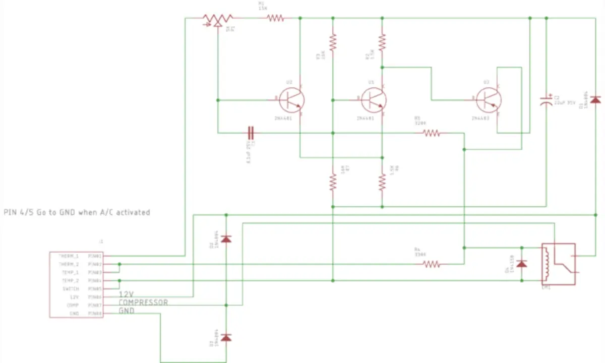
- A/C control module repair for the Wagon
- A/C compressor was bypassed
- 2N4403 was all exploded
- Reverse engineered the layout of the module
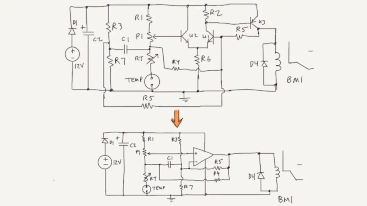
- Thanks to Tom Anderson who rewrote the schematic!
- Stephen
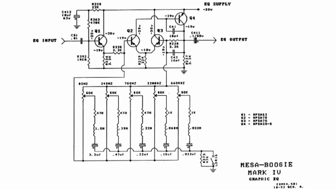
- Mesa-Boogie Mark IV schematic
- R.F.O.
- KiCad 5 has been released
- Molex Connector 1719821142
- Nano-Pitch I/O
- 42 pins
- 0.5A per pin
- Only 50 mating cycles
- Decimis from Slack Channel
- How would you make a device that could shoot flies out of the air? When I hear a fly buzzing around, I find it highly annoying and they keep getting stuck in one room at work. Then they spend all day flying up and down the room.
- D&D Starwars 5e
Visit our Slack Channel and join the conversation in between episodes and please review us, wherever you listen (PodcastAddict, iTunes). It helps this show stay visible and helps new listeners find us.

A/C control module out of the Wagon with a blown 2N4403 transistor.

Mesa-boogie Mark IV EQ circuit that uses a discrete transistor “opamp” circuit.

Reversed Engineered Schematic Parker made of the A/C control module.

Tom Anderson’s revised A/C control module schematic. Its a opamp comparator circuit!
About the Hosts
Parker Dillmann
Parker is an Electrical Engineer with backgrounds in Embedded System Design and Digital Signal Processing. He got his start in 2005 by hacking Nintendo consoles into portable gaming units. The following year he designed and produced an Atari 2600 video mod to allow the Atari to display a crisp, RF fuzz free picture on newer TVs. Over a thousand Atari video mods where produced by Parker from 2006 to 2011 and the mod is still made by other enthusiasts in the Atari community.
In 2006, Parker enrolled at The University of Texas at Austin as a Petroleum Engineer. After realizing electronics was his passion he switched majors in 2007 to Electrical and Computer Engineering. Following his previous background in making the Atari 2600 video mod, Parker decided to take more board layout classes and circuit design classes. Other areas of study include robotics, microcontroller theory and design, FPGA development with VHDL and Verilog, and image and signal processing with DSPs. In 2010, Parker won a Ti sponsored Launchpad programming and design contest that was held by the IEEE CS chapter at the University. Parker graduated with a BS in Electrical and Computer Engineering in the Spring of 2012.
In the Summer of 2012, Parker was hired on as an Electrical Engineer at Dynamic Perception to design and prototype new electronic products. Here, Parker learned about full product development cycles and honed his board layout skills. Seeing the difficulties in managing operations and FCC/CE compliance testing, Parker thought there had to be a better way for small electronic companies to get their product out in customer's hands.
Parker also runs the blog, longhornengineer.com, where he posts his personal projects, technical guides, and appnotes about board layout design and components.
Stephen Kraig
Stephen Kraig is a component engineer working in the aerospace industry. He has applied his electrical engineering knowledge in a variety of contexts previously, including oil and gas, contract manufacturing, audio electronic repair, and synthesizer design. A graduate of Texas A&M, Stephen has lived his adult life in the Houston, TX, and Denver, CO, areas.
Stephen has never said no to a project. From building guitar amps (starting when he was 17) to designing and building his own CNC table to fine-tuning the mineral composition of the water he uses to brew beer, he thrives on testing, experimentation, and problem-solving. Tune into the podcast to learn more about the wacky stuff Stephen gets up to.
Special thanks to whixr over at Tymkrs for the intro and outro!
Related Podcasts
Illuminati Moment
Is there a statue of limitations on open source hardware projects? This week, Stephen and Parker dive into what open source means for both of them.
Avoid The Extremes
Controlling PCB costs of your next product is all about avoiding the extremes of the manufacturing specifications. Don't let your EDA tool fool you!
The Name Will Arrive
The quest for the right connector for a project! The right of passage for any hardware electrical engineer starts with a connector catalog.
Connector Catalogs
This is the last installment of Stephen's 'Adventures in Injection Molding'. We are going to recap the entire two year sage and close the book on it.
Color Clashing Chip Consolidation
What is the worst thing about the Analog Devices and Linear Technologies merger? The incompatible color schemes of course.
AVRDUDE All The Way Down
The Jeep Prop Fan project rides again! Well some iteration of it at least. Lets design an open source PCM (Power Control Module) for automotive apps!
About MacroFab
MacroFab offers comprehensive manufacturing solutions, from your smallest prototyping orders to your largest production needs. Our factory network locations are strategically located across North America, ensuring that we have the flexibility to provide capacity when and where you need it most.
Experience the future of EMS manufacturing with our state-of-the-art technology platform and cutting-edge digital supply chain solutions. At MacroFab, we ensure that your electronics are produced faster, more efficiently, and with fewer logistic problems than ever before.
Take advantage of AI-enabled sourcing opportunities and employ expert teams who are connected through a user-friendly technology platform. Discover how streamlined electronics manufacturing can benefit your business by contacting us today.