MacroFab Blog

Covering topics surrounding smart manufacturing, PCB assembly and supply chains.

Looking for Something Specific?

Enter a search term below to look for your favorite topic.

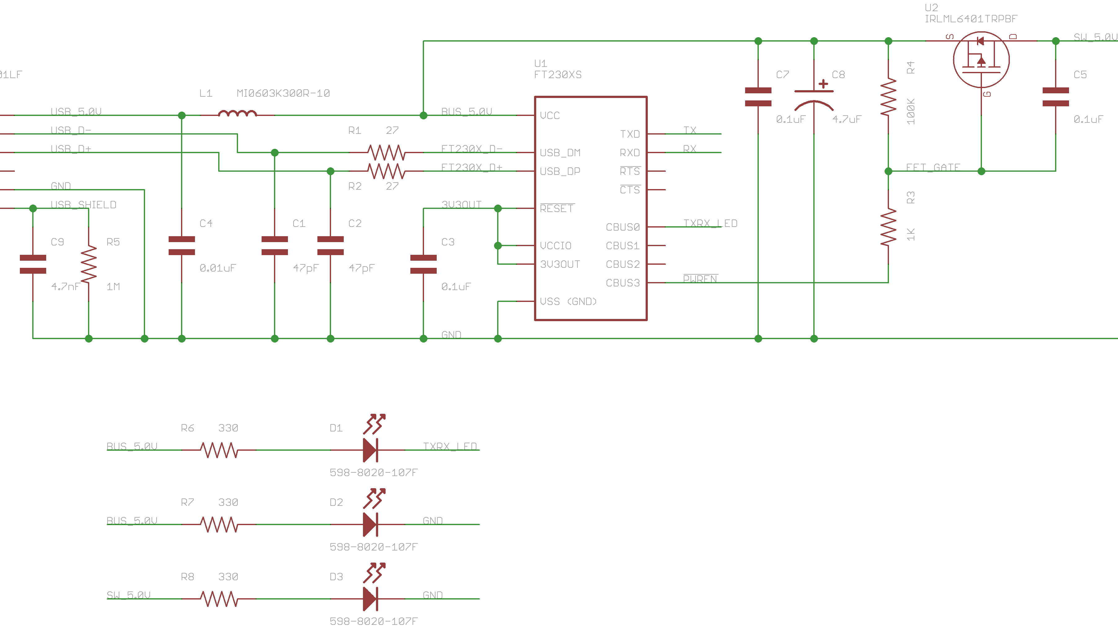
FT230 X Bus Control Schematic

Controlling USB Bus Voltage with the FT230X

The FT230X supports controlling a P-Channel mosfet for high side power control.

Empty Socket

DIP Sockets and a More Manageable Manufacturing Process

Use this handy workaround to ensure DIP sockets and other through-hole parts have all the necessary information for placement and BOM.

Sample2

Making Services for Maker Communities

We are on the cusp of a new world of electronics development, where no longer are large markets and huge financial investments prerequisites to ideas

Blog2

A Holistic Approach to Electronics Manufacturing Services

Smaller technology companies need a holistic electronics manufacturing experience. That's why we started MacroFab.

IMG 20140814 170758

FT_Prog and Programming the FT230X

I mentioned FT-Prog in my last blog post. FT-Prog is a utility to program the EEPROM on FTDI devices.

FT 230 X

USB UART Interface on the Cheap

With USB interfaces on microcontroller devices a USB connection always adds significant cost to the design.

About MacroFab

MacroFab offers comprehensive manufacturing solutions, from your smallest prototyping orders to your largest production needs. Our factory network locations are strategically located across North America, ensuring that we have the flexibility to provide capacity when and where you need it most.

Experience the future of EMS manufacturing with our state-of-the-art technology platform and cutting-edge digital supply chain solutions. At MacroFab, we ensure that your electronics are produced faster, more efficiently, and with fewer logistic problems than ever before.

Take advantage of AI-enabled sourcing opportunities and employ expert teams who are connected through a user-friendly technology platform. Discover how streamlined electronics manufacturing can benefit your business by contacting us today.